关于做好福建厦门2026年卫生资格考试现场确认安排
1.市属单位及长庚医院、眼科中心、弘爱医院、弘爱康复医院、弘爱妇儿医院、莲花医院的报考人员:到所在单位进行现场确认,具体时间、地点由各单位自行确定。
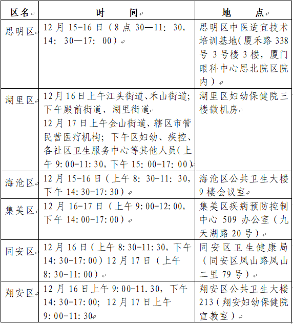
2.市管、区属(管)医疗卫生机构、个体诊所和民营医疗机构的报考人员:到所属区进行现场确认,具体时间、地点安排如下:

现场确认需提交以下材料:
1.《2026年度卫生专业技术资格考试申报表》和《福建省卫生专业技术资格考试预报名审核确认单》(统一A4版),均须加盖用人单位(公立医疗机构、市管民营医疗机构)人事部门公章,其它机构还需加盖报考人员档案存放单位公章。
2.学信网无法查询的卫生类学历(学位)证书原件、复印件。港、澳、台及外籍考生,须提交国务院教育行政部门认可的相应专业学历(学位)证书原件、复印件(统一A4版)。
咨询电话:各区卫健局(思明5813735,湖里5715428, 海沧6583712, 集美6062155, 同安7020698, 翔安7888015),市医学交流与人才服务中心2136936、2138002。






皖公网安备 34020302000173号