关于做好江西2026年度环境影响评价工程师职业资格考试考务工作的通知
赣人社办字〔2026〕8号
各设区市人力资源社会保障局、生态环境局、赣江新区党群工作部、各有关单位:
根据《人力资源社会保障部办公厅关于2026年度专业技术人员职业资格考试工作计划及有关事项的通知》(人社厅函〔2026〕6号)、《人力资源和社会保障部人事考试中心关于做好2026年度环境影响评价工程师职业资格考试考务工作的通知》(人考中心函〔2026〕6号)有关精神,为做好我省考务组织实施工作,现将有关事项通知如下:
一、考试安排
我省考点由省人事考试中心在南昌设置。请各地按照2026年度环境影响评价工程师职业资格考试江西考区考务工作计划(附件1),认真做好相关工作。
二、报考条件
凡符合原人事部、原国家环境保护总局《关于印发〈环境影响评价工程师职业资格制度暂行规定〉〈环境影响评价工程师职业资格考试实施办法〉和〈环境影响评价工程师职业资格考核认定办法〉的通知》(国人部发〔2004〕13号)规定条件的人员,均可报名参加环境影响评价工程师职业资格考试。“环境保护相关专业新旧对应表”(2020年更新)见附件2,报考条件摘录见附件3,《关于环评工程师职业资格考试报考条件有关问题的解释》(环评估便函〔2023〕220号)见附件4,请各地在开展环境影响评价工程师职业资格考试报名资格审核工作中参照执行。报名条件的工作年限计算截止时间为2026年12月31日。
三、告知承诺要求
本次考试报名证明事项实行告知承诺制,应试人员对提交的个人信息真实性、有效性负责,如提交虚假信息,一切后果由应试人员自行承担。对存疑的证明事项,必要时可要求应试人员补充提交相关证明材料。
(一)不适用告知承诺制的情形。
1.在资格考试报名中存在虚假承诺行为的人员,不适用告知承诺制;
2.按照《专业技术人员资格考试违纪违规行为处理规定》(人社部令第31号),存在严重违纪违规行为或特别严重违纪违规行为,被记入资格考试诚信档案库且在记录期内的人员,不适用告知承诺制。
(二)不实承诺的处理。
应试人员应接受并配合考试组织机构的核查,有不实承诺行为的按以下方式处理:
1.在核查或者日常监管中发现其不符合考试报名条件的,考试报名无效,已缴费用不予退还;取得成绩的,当次全部科目考试成绩无效;取得资格证书或者成绩证明的,资格证书或者成绩证明无效;
2.打印准考证前,应试人员未按考试组织机构要求接受核查的,考试报名无效,不予办理准考证;
3.考试结束后,应试人员未按考试组织机构要求接受核查的,逾期拒不接受核查的,视为放弃考试资格;
4.应试人员有提供虚假证明材料或者以其他不正当手段取得相应资格证书或者成绩证明等严重违纪违规行为的,按照《专业技术人员资格考试违纪违规行为处理规定》(人社部令第31号)第十条、第十二条处理。涉嫌犯罪的,依法移送司法机关。
不适用告知承诺制办理报考事项的,应试人员应进行现场人工核查,提交相关证明材料。
成绩合格人员承诺情况将在江西人事考试网(www.jxpta.com)进行考后公示,接受全社会监督、举报,应试人员应持续关注江西人事考试网(www.jxpta.com)。
四、报名流程
报名分网上注册登记及告知承诺、报名信息核查、网上缴费和网上打印准考证四个阶段。
(一)网上注册登记及告知承诺。
应试人员登录江西人事考试网(www.jxpta.com)查看有关考试文件及报名要求。本考试实行诚信报名,诚信考试。应试人员应及早注册或完善注册信息,报考前需认真阅读报考须知和报考条件说明。应试人员填报(预留)的手机号码须能够接收本次考试的相关信息,能正常显示短信、彩信内容;且同意填报(预留)的手机号码接收本次考试相关信息。
应试人员报名时必须承诺填报的信息(包括个人联系方式)真实、准确、完整、有效,确认本人符合考试报名条件,承担不实承诺的相关责任。应试人员采用电子方式签署告知承诺书(电子文本),一经提交即具有法律效力,不允许代为承诺。
(二)报名信息核查。
应试人员在网上报名时应按单位属地原则选择核查点。核查贯穿始终(考前、考中、考后),成绩合格、拟取得资格证书人员名单或核查难度较大的证明事项人员名单将于成绩公布后,在江西人事考试网(www.jxpta.com)进行考后公示,接受全社会监督、举报,应试人员应持续关注江西人事考试网(www.jxpta.com)。
1.网上在线核查。
应试人员在网上报名系统注册时和提交报考信息后,网上报名系统通过政务信息共享接口等方式对学历学位、所学专业、工作年限等内容与报考特定条件相符合情况进行在线核查,核查完成后可继续报名。
通过网上报名系统比对可直接进行缴费的应试人员在报名期间无需进行现场人工核查。
为加强报名证明事项告知承诺制事中监管,自2023年报名起,如应试人员提交的境内高等教育学历学位信息无法通过在线自动核验,应在报名前及时登录中国高等教育学生信息网(学信网)进行验证/认证,下载相关PDF格式在线验证/认证报告,报名期间按报名地考试机构要求上传相关验证/认证报告,并接受现场人工核查,具体操作方式参见中国人事考试网考生问答栏目(http://www.cpta.com.cn/question/1525.html)内容。由于办理学历学位验证/认证需要一定时间,请应试人员提前安排好验证/认证事宜,以免影响报名。
2.现场人工核查。
下列应试人员须进行现场人工核查:
(1)不适用告知承诺制办理相关事项的;
(2)未选择告知承诺制方式办理相关事项的;
(3)身份信息、学历学位、所学专业等无法在线核查或在线核查未通过的;
(4)撤回承诺申请的;
(5)免试部分科目应试人员。
应试人员将材料交所在单位审核后,按属地管理(含省直、中直单位)原则,所在单位指定经办人员统一报送(不受理以个人名义报送的材料)至设区市生态环境局现场人工核查,核查合格人员名单由设区市生态环境局统一报送设区市人力资源社会保障局办理报名确认手续。
单位参审须提供以下材料:
(1)应试人员报名表2份;
(2)经办人员承诺书1份(附件5);
(3)已盖单位公章的参审人员汇总表1份(附件6);
(4)应试人员学历(学位)证书原件,及学历(学位)证明(国、境内:学信网在线验证/认证报告;国、境外:教育部留学服务中心官网学历学位认证书);
(5)其他符合应试人员自身报考条件的相应材料。
凡符合免试部分科目报考条件的应试人员一律参加现场人工核查,除须提供有效身份证、毕业证、学位证、高级专业技术职务资格证书、聘任书和国家环保总局核发的上岗培训合格证书复印件(原件备查)外,还须提交本人人事档案中的工作经历、资历栏原始复印件,且须按隶属关系加盖人事职改部门和业务管理部门印章。
(三)网上缴费。
应试人员可使用用户名及密码登录报名系统查看确认结果,确认通过的应试人员,进入缴费页面进行缴费;未通过确认的应试人员将无法进入缴费页面。已缴费的应试人员可使用用户名及密码登录报名系统,查看缴费是否成功,未在网上缴费成功的应试人员,报名无效。缴费完成后任何信息不得更改,不予退费。
(四)网上打印准考证。
缴费成功的应试人员,可在规定时间登录中国人事考试网或江西人事考试网打印准考证。
五、考试科目
环境影响评价工程师职业资格考试设置“环境影响评价相关法律法规”(客观题)、“环境影响评价技术导则与标准”(客观题)、“环境影响评价技术方法”(客观题)和“环境影响评价案例分析”(主观题)4个科目。参加4个科目考试(级别为考全科)的人员须在连续2个考试年度内通过应试科目,参加2个科目考试(级别为免2科)的人员须在1个考试年度内通过应试科目,方可取得资格证书。
“环境影响评价案例分析”为主观题科目,请应试人员答题前必须仔细阅读应试人员注意事项(试卷封二)和作答须知(专用答题卡首页),答题时使用规定的作答工具在专用答题卡划定的区域内作答。
六、考试大纲
2026年度环境影响评价工程师职业资格考试大纲,以生态环境部网站公布为准。
七、信息管理
考试信息采通用人事考试管理信息系统进行管理,考试名称、级别、专业及考试科目信息设置见附件7。
八、考试收费
考试费用按照《江西省人力资源和社会保障厅关于发布江西省部分职业资格考试收费项目和收费标准的通知》(赣人社字〔2021〕123号)的规定即客观题每人每科51元,主观题每人每科65元执行。
九、有关事项
(一)对违反有关考试纪律,尤其是经认定核实为雷同试卷的报考人员,将依据《专业技术人员资格考试违纪违规行为处理规定》(人社部令第31号)要求,予以严肃处理。
(二)应试人员应试时携带的文具限于黑色墨水笔、2B铅笔、橡皮和无声无文本编辑功能的计算器。考场上备有草稿纸供应试人员使用,考后收回。
(三)由于阅卷工作采用分数处理自动化系统,没有人工登分、核分过程,除了缺考、违纪、零分等特殊情况外,原则上不接受报考人员查分申请。
请各地按本通知精神,认真做好各环节工作,确保考试顺利进行。
附件:1.2026年度环境影响评价工程师职业资格考试江西考区考务工作计划
2.环境保护相关专业新旧专业对应表
3.环境影响评价工程师职业资格考试报考条件(摘录)
4.关于环评工程师职业资格考试报考条件有关问题的解释
5.资格审查经办人员诚信承诺书.doc
6.参审人员汇总表.xls
7.考试信息设置表
江西省人力资源和社会保障厅办公室 江西省生态环境厅办公室
2026年3月27日
(此件主动公开)
附件1
2026年度环境影响评价工程师职业资格考试
江西考区考务工作计划

附件2:
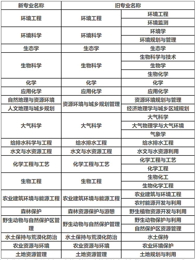
环境保护相关专业新旧对应表

注:本表中“新专业名称”指教育部颁布的《普通高等学校本科专业目录(2020年)》及《普通高等学校本科专业目录(2012年)》中规定的专业名称;“旧专业名称”指教育部颁布的《普通高等学校本科专业目录(1998年)》及该目录颁布前各院校采用的专业名称。
附件3
环境影响评价工程师职业资格考试
报考条件(摘录)
按照原人事部、原国家环境保护总局《关于印发〈环境影响评价工程师职业资格制度暂行规定〉和〈环境影响评价工程师职业资格考试实施办法〉的通知》(国人部发〔2004〕13号)规定:
(一)凡遵守国家法律、法规,恪守职业道德,并具备以下条件之一者,可申请参加环境影响评价工程师职业资格考试:
1.取得环境保护相关专业大专学历,从事环境影响评价工作满7年;或取得其他专业大专学历,从事环境影响评价工作满8年。
2.取得环境保护相关专业学士学位,从事环境影响评价工作满5年;或取得其他专业学士学位,从事环境影响评价工作满6年。
3.取得环境保护相关专业硕士学位,从事环境影响评价工作满2年;或取得其他专业硕士学位,从事环境影响评价工作满3年。
4.取得环境保护相关专业博士学位,从事环境影响评价工作满1年;或取得其他专业博士学位,从事环境影响评价工作满2年。
(二)2003年12月31日前,长期在环境影响评价岗位上工作,并符合下列条件之一的,可免试“环境影响评价技术导则与标准”和“环境影响评价技术方法”2个科目,只参加“环境影响评价案例分析”和“环境影响评价相关法律法规”2个科目的考试。
1.受聘担任工程类高级专业技术职务满3年,累计从事环境影响评价相关业务工作满15年。
2.受聘担任工程类高级专业技术职务,并取得环保总局核发的“环境影响评价上岗培训合格证书”。
附件4
关于环评工程师职业资格考试报考条件
有关问题的解释
一、免试条件
《环境影响评价工程师职业资格考试实施办法》第五条规定,截止2003年12月31日前,长期在环境影响评价岗位上工作,并符合“受聘担任工程类高级专业技术职务满3年,累计从事环境影响评价相关业务工作满15年”或“受聘担任工程类高级专业技术职务,并取得环保总局核发的‘环境影响评价上岗培训合格证书’”两个条件之一的,可以免试两个科目。此条所指“受聘担任工程类高级专业技术职务满3年,累计从事环境影响评价相关业务工作满15年”或“受聘担任工程类高级专业技术职务,并取得环保总局核发的‘环境影响评价上岗培训合格证书’”的核定时间均为“截至2003年12月31日前”。
二、工作年限
从事环境影响评价工作的工作年限为报考人员自参加工作之日起累计从事环境影响评价工作时间的总和,计算截止日期为考试当年度的12月31日。
“从事环境影响评价工作”具体范围为:从事规划或建设项目环境影响报告书(表)编制工作、规划环境影响报告书技术审查或建设项目环境影响报告书(表)技术评估工作、建设项目竣工环境保护验收报告编制工作,以及环境影响评价相关工作,包括教学、科研、审批、环境管理、技术咨询、环境检测等。行政机关、企事业单位相关人员在上述岗位工作的年限可视为从事环境影响评价工作的年限。
附件7
考试信息设置表







皖公网安备 34020302000173号